Carte conceptuelle
Définition :
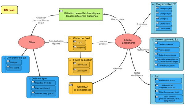
La carte conceptuelle (concept map) est un diagramme qui représente les liens entre différents concepts. Elle prend la forme d'un graphe qui relie un ensemble de concepts entre eux par des lignes orientées et qualifiées (est un composante de ..., favorise...).







